公司简介
波密混凝土外加剂
波密特种砂浆
波密工程加固胶粘剂
波密防水防腐涂料
波密路桥抢修料
公司动态
行业资讯
常见问答
湖北铁望建材有限公司
公司地址:湖北省宜昌市西陵经济开发区三峡企业总部基地66栋
联系电话:400-0808-135
公司邮箱:tendvan@163.com
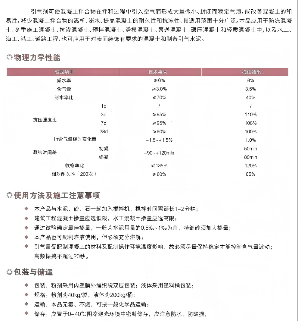
混凝土引气剂
波密粉体速凝剂
波密气密剂
波密抗裂密实剂
波密引气剂
热线电话
13886654333
上班时间
周一到周五
公司电话
400-0808-135